文章来源:万象ai发布时间:2025-01-02 17:46:28

AI办公工具:WPS AI
工具介绍:WPS AI是由金山办公发布的具备大语言模型能力的人工智能应用,为用户提供智能文档写作、阅读理解和问答、智能人机交互的能力。缩写、扩写、续写、风格转变,WPS AI都帮你完成。为你的内容锦上添花,打开更多思路,灵感源源不断。
工具链接:https://www.aieva.cn/sites/1218.html

Hi,大家好,本期为大家分享AI玩法的专家秦阳。
作为KVP(金山办公最有价值专家)以及WPS AI模板训练师,我将在本文分享AI模板用法技巧,告诉大家如何提升效率!
AI爆火后,很多软件卷起了AI,让我们产生了畅想:办公软件,是时候学会自己办公!

WPS在文字、表格、演示等多个组件中,已展现了AI在办公领域的魅力。但今天先给大家介绍一个可能被很多人忽视,但很好用的AI模板。
WPS首页左上角新建-「智能文档」-「AI模板」,进入AI模板页面。

手机用户可直接点击小程序使用:
选一个你需要解决的问题,比如要生成一份PPT大纲。

根据右侧提示,输入关键词,即可自动生成结果。

由此,打开了一扇新的大门。什么大门?请往下看。
用过GPT类的朋友应该有一个感受,那就是AI对于使用者的要求,并不低。
需要你会提问、会写提示词、能清晰地描述问题,不然生成的结果,天差万别。没有经验的朋友,可能带着待解决的难题,看着输入框,陷入迷茫。
这时发现,问题本身是个难题;而描述问题本身,竟然也是个大难题。

但在AI模板中,为了降低难度,它将其输入的提示词和问题描述做了拆解。
比如「写广告创意故事」,如果你第一次写,就不知道如何下手。但拆成「故事元素」「叙事风格」「主题要求」,根据示范提示语逐个填写,是不是简单很多?

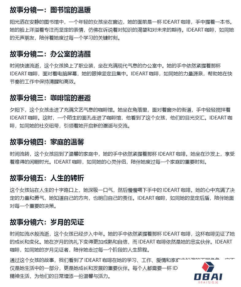
点击「开始生成」,秒速生成一份带着6个分镜的结果:

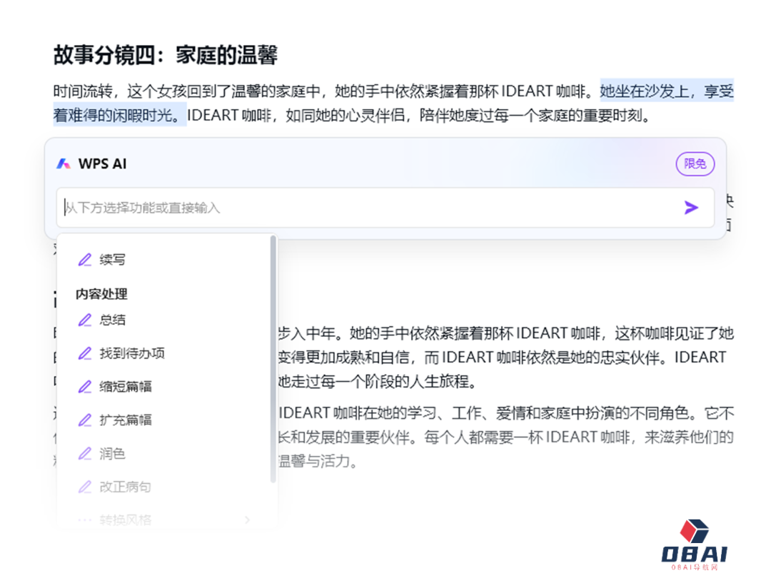
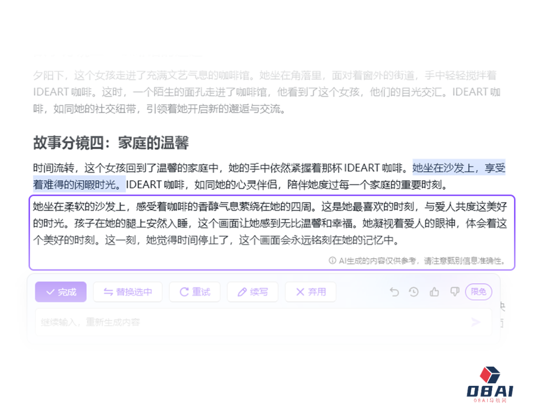
如果对哪部分不满意,还可以继续润色和修改。但放心,都是AI的活儿。
比如觉得某一部分写得太简单,想更详细。选中这句话,WPS AI可提供续写、扩充、润色、换风格等能力。

选择扩充,可将这句话写得更详细,更有画面感:

对于那些比较标准的信息通知类文档,就更方便了。比如「行政通知」,输入要求,便能快速生成的结果,基本上能直接使用。

这是一位高校老师提供的真实案例。

总而言之,AI模板可以协助创作,帮助人们获取信息、知识和灵感,提高效率,会成为我们非常好的办公帮手。
技术的快速发展,不断为人类的生产生活带来革命性的改变。
就如同,如果我不说,可能你都没想到……这篇文章,就是一段段,我通过简写观点+AI扩充生成的。

甚至标题,也可以让AI来一起脑暴。

未来,它还会怎么进化,我不敢预测。

但我相信,AI的进化一定离不开各行业高手提供的行业经验,才能适应不同的场景。欢迎高手们将自己的经验做成模板,运用到更多场景中。
相关攻略 更多
OpenAI底层AGI技术被曝光!前研究主管豪言:从此再无新范式
爆款AI视频越来越多,但本质我觉得跟炒股没区别。
Cursor+Claude的SVG图片生成功能,强到离谱,强烈建议写PPT没思路的时候买个会员
超20万人使用!最强开源浏览器Workflow插件【内置3300+模版】效率又起飞了~
营销获客AI公司Clay,花7年找到PMF后,快速实现10倍增长的秘密
5天连发5个王炸!MiniMax这波发布周把OpenAI都整懵了|MiniMax发布周回顾
AI应用行业全景洞察丨中国丨2025年5月丨万字诚作丨Xsignal
数字疗法AI医疗独角兽SwordHealth再融4000万,估值冲至40亿美元背后的战略棋局
最新资讯 更多
OpenAI底层AGI技术被曝光!前研究主管豪言:从此再无新范式
更新时间:2025-07-25
爆款AI视频越来越多,但本质我觉得跟炒股没区别。
更新时间:2025-07-25
Cursor+Claude的SVG图片生成功能,强到离谱,强烈建议写PPT没思路的时候买个会员
更新时间:2025-07-25
超20万人使用!最强开源浏览器Workflow插件【内置3300+模版】效率又起飞了~
更新时间:2025-07-25
营销获客AI公司Clay,花7年找到PMF后,快速实现10倍增长的秘密
更新时间:2025-07-25
5天连发5个王炸!MiniMax这波发布周把OpenAI都整懵了|MiniMax发布周回顾
更新时间:2025-07-25
AI应用行业全景洞察丨中国丨2025年5月丨万字诚作丨Xsignal
更新时间:2025-07-25
数字疗法AI医疗独角兽SwordHealth再融4000万,估值冲至40亿美元背后的战略棋局
更新时间:2025-07-25
宁德时代领投,「银河通用」完成超10亿元新一轮融资
更新时间:2025-07-25
【译】万字长文解读:生成式AI的21个设计模式、示例及应用策略
更新时间:2025-07-25