文章来源:万象ai发布时间:2025-03-19 15:23:10

近日,一位俄罗斯码农在推特(X)平台上这样写道——
「我向一位女生求婚,我用ChatGPT跟她交流了一年。为了走到这一步,我借助AI与5239名女生进行了沟通。」
而他,终于找到了自己的心仪对象,并且今年就要结婚了。

近日,不少开发者正在轮番向这位小哥送去祝福。
23 岁的Aleksandr Zhadan是一名人工智能技术的开发者,也是一款社交聊天软件的产品经理。
这名开发者拥有非常独特的求爱经历——
他通过ChatGPT等AI工具的辅助之下,在自家的社交平台上,与5239名女子勾搭之后,最终找到现在这位“被AI系统认可”的灵魂伴侣。
在一年前,Aleksandr Zhadan开始使用GPT-3用于搜索合适的女生,除了协助搜索之外,GPT还可以在没有人为干预下,根据提示词执行聊天任务:
「你是一个男生(我),第一次和女生说话。你的任务是邀请她约会,但不是马上。」
好家伙,这是打算教会AI欲擒故纵。
最开始进展并不顺利,GPT-3的约会社交能力很弱。Aleksandr Zhadan对大模型进行了改进,加入大量的记忆、微调和示例参数。
为了找到与自己最匹配的女生,他直接在APP上手刷女生的照片,通过让AI模仿学习自己的喜好来快速准确地寻找合适的女生。
当GPT-4发布之后,AI的能力变得越来越强大了,已经可以同时执行几十次对话、配对、安排约会。

一年后,Aleksandr Zhadan宣布找到了自己想要携手一生的心仪对象Karina——她善解人意、开朗活泼、善良独立。
日前,Aleksandr Zhadan正式向Karina求婚,并将好消息公布在网上。
羡煞旁人之余,也有质疑声,有人认为整个故事是「AI编的」。
随着这位俄罗斯小哥的「光辉事迹」越来越火,大家伙当然想知道他是怎样通过ChatGPT找到人生的另一半。
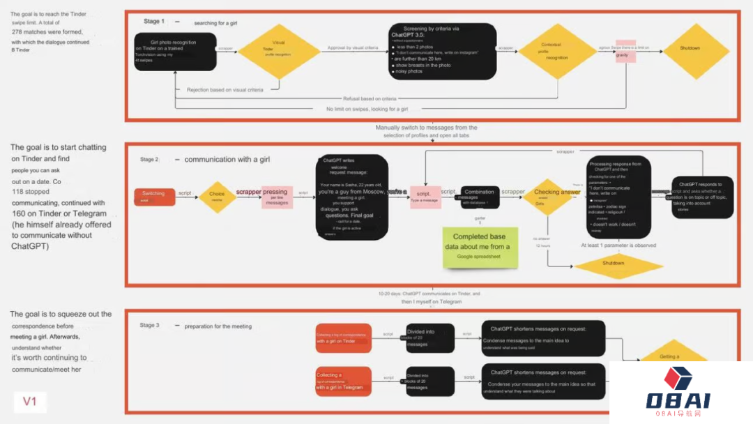
用AI相亲,比线下面谈还简单。Aleksandr Zhadan将这个过程分为两步:
1️⃣借助AI识图,找到合适自己的女生
2️⃣AI当情感军师,和她唠嗑
Aleksandr Zhadan首先在计算机上建立了一个模型架构,他更倾向于挑选那些APP上传了两张自拍的女孩。
在迭代过程中,Aleksandr Zhadan训练了一个图像识别模型,该模型能够快速找出符合他口味的女孩照片。

当加了好友之后,进展到聊天阶段,Aleksandr Zhadan表示,一开始GPT-3真的十分糟糕,经常忘记前边说过的对话,而且GPT无法访问许多大型社交软件平台的信息。
这是Aleksandr Zhadan设计的第一代约会机器人的思维导图框架。

更糟糕的是,这个机器人总是会对女生承诺约会时送鲜花或巧克力…
也太「直男癌」了,因而被投诉了不少次。
第一代约会机器人战报:
匹配了353个女生的信息开聊160次成功线下约会12次面对这一结果,Aleksandr Zhadan并没有灰心,他认为「AI约会」是有成效的。于是与朋友继续升级这个机器人。

继续如法炮制,在升级到GPT-4模型之后,第二代机器人出现了,这次可以实现更复杂的聊天任务要求。
Aleksandr Zhadan重新设计了产品思路:
使用GPT-4进行聊天每个聊天机器人都有一个独立存储的记忆数据库,包含最简单的约会谈资的背景故事使用新的数据接口,让聊天对话可以发送到更流行的社交软件集成Google日历,便于生成约会日程计划对收到的女生消息,进行人工干预验证
第二代约会机器人战报:
GPT-4「AI幻觉」几乎降至零,不瞎掰了匹配了4886个女生的信息,整整多了10多倍无数的约会,多到吓人接下来,Aleksandr Zhadan面临的最大难题,是如何应付如此之多的约会邀请。
据他晒出的日程表,最多的时候需要同时在线上与4位女生“周旋”,直到未婚妻Karina的出现,让他眼前一亮。

在结识了Karina之后,Aleksandr Zhadan的策略从广撒网,进展到了攻略勾搭。
为此,他专门开发了第三代机器人:它被设置成只会与Karina聊天。
给AI聊天机器人的提示要求设定为:
「与Karina保持良好的关系,随时告诉我,是否有什么负面的信息需要注意,或者是否需要回答特殊的问题。」

为此,Aleksandr Zhadan重新设计了聊天机器人的产品思路。
相比于第二代,增加了不少针对Karina个性化回复情况的判别子系统。

事实上,小哥并没有完全信赖ChatGPT给出的约会建议。
虽然担心,但是他还是照做了。


随着两人的关系深入,机器人告诉Aleksandr Zhadan应该与Karina结婚,机器人不仅提出了求婚建议,还帮忙策划了一套浪漫的求婚行动。

“嗨!伙计,你该向Karina求婚了!”
约会机器人给出的求婚话术建议:强调你们的关系是平等和牢固的你很珍惜你们在一起的时间,体谅对方分享日常生活中的温馨小事表达你希望通过婚姻加强你们的关系提到你如何想象她在婚礼上快乐地舞蹈,多么神圣的时刻好家伙,AI可真会撩骚~?
根据下方的项目结算表,小哥最终耗费了120小时找到Karina。

使用ChatGPT的API调用接口花费1432美元,餐厅约会花费200卢布,看来只喝了一杯咖啡…
总而言之,这是一个有点肆无忌惮,但又温馨的小故事。
虽然Karina在此之前并不清楚ChatGPT在她与Aleksandr Zhadan交往的过程中扮演的角色,但是当他们在民政局提交申请时,故事男主向她坦白了这一切。
很幸运,这并不是一个反转剧情。正如Karina善解人意的性格,她反应很平静。
根据小哥介绍,他们将于今年8月完婚。
对此,屏幕前正在被催婚的家人,你有什么启发吗??
相关攻略 更多
OpenAI底层AGI技术被曝光!前研究主管豪言:从此再无新范式
爆款AI视频越来越多,但本质我觉得跟炒股没区别。
Cursor+Claude的SVG图片生成功能,强到离谱,强烈建议写PPT没思路的时候买个会员
超20万人使用!最强开源浏览器Workflow插件【内置3300+模版】效率又起飞了~
营销获客AI公司Clay,花7年找到PMF后,快速实现10倍增长的秘密
5天连发5个王炸!MiniMax这波发布周把OpenAI都整懵了|MiniMax发布周回顾
AI应用行业全景洞察丨中国丨2025年5月丨万字诚作丨Xsignal
数字疗法AI医疗独角兽SwordHealth再融4000万,估值冲至40亿美元背后的战略棋局
最新资讯 更多
OpenAI底层AGI技术被曝光!前研究主管豪言:从此再无新范式
更新时间:2025-07-25
爆款AI视频越来越多,但本质我觉得跟炒股没区别。
更新时间:2025-07-25
Cursor+Claude的SVG图片生成功能,强到离谱,强烈建议写PPT没思路的时候买个会员
更新时间:2025-07-25
超20万人使用!最强开源浏览器Workflow插件【内置3300+模版】效率又起飞了~
更新时间:2025-07-25
营销获客AI公司Clay,花7年找到PMF后,快速实现10倍增长的秘密
更新时间:2025-07-25
5天连发5个王炸!MiniMax这波发布周把OpenAI都整懵了|MiniMax发布周回顾
更新时间:2025-07-25
AI应用行业全景洞察丨中国丨2025年5月丨万字诚作丨Xsignal
更新时间:2025-07-25
数字疗法AI医疗独角兽SwordHealth再融4000万,估值冲至40亿美元背后的战略棋局
更新时间:2025-07-25
宁德时代领投,「银河通用」完成超10亿元新一轮融资
更新时间:2025-07-25
【译】万字长文解读:生成式AI的21个设计模式、示例及应用策略
更新时间:2025-07-25